YASKAWA L1000V

Преобразователь частоты YASKAWA серии L1000V предназначен для использования в недорогих и надежных лифтах с асинхронным или синхронным электроприводом.

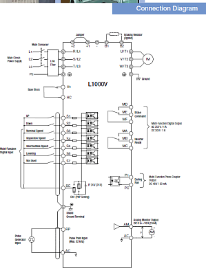
Компактный лифтовой инверторный привод L1000V предназначен для работы с редукторными двигателями на малых скоростях до 1 м/сек. Стандартные функции облегчают настройку, эксплуатацию и техобслуживание, обеспечивая плавную и надежную работу. Подъемные системы, в которых применяется данный привод, характеризуются большей экономичностью и комфортом эксплуатации.

Серия L1000V использует вентиляторы охлаждения и емкости цепи постоянного тока, позволяющие обеспечить более 70 000 часов работы без технического обслуживания.

Основные технические характеристики L1000V:

  • Диапазон мощностей поддерживаемых мощностей электродвигателей от 4 до 15 кВт.
  • Напряжение питания ПЧ: 3ф 200В, 3ф 400В.
  • Поддерживается решение с одним контактором с электродвигателем в соответствии со стандарт EN81-1, что позволяет сократить расходы на установку и при этом повысить надежность системы.
  • Пять независимых настроек S-кривых разгона и торможения предотвращают резкие толчки при работе.
  • Обнаружение нагрузки и ее направления при пуске исключают резкие толчки.
  • Аварийный режим работы от небольших ИБП позволяет производит эвакуацию опуская кабина на ближайший этаж.
  • Импульсный вход ПЧ можно использовать для подключения датчика обратной связи и повышения точности останова.
  • Два релейных выхода для сигнализации об отказах и управления тормозом позволят снизить затраты и время на установку.
  • Соответствует стандартам на лифтовое оборудование: EN12015:2004 (с дополнениями), EN12016:2004.

Программное обеспечение DriveWizard Plus для настройки и диагностики частотных преобразователей Yaskawa.

На данной странице так же размещена следующая документация на серию L1000V: каталог моделей ПЧ и опций, инструкция по быстрому запуску и полное техническое руководство (мануал). В случае необходимости вы можете обратиться к нам за технической поддержкой и обслуживанием продукции YASKAWA, как к авторизованному партнеру (дистрибьютору) и ремонтному центру на территории России.

Задать вопрос

Список заказных кодов

Заказной код YASKAWA

Входное питание ПЧ

Тяжелый режим работы HD (150% перегрузки)

Опции

CIMR-LC4V0009BAA

3 фазы 400 В~

9,2 А

4 кВт

IP20

CIMR-LC4V0015FAA

14,8 А

5,5 кВт

NEMA 1 (IP20)

CIMR-LC4V0018FAA

18 А

7,5 кВт

NEMA 1 (IP20)

CIMR-LC4V0024FAA

24 А

11,0 кВт

NEMA 1 (IP20)

CIMR-LC4A0031BAA

31 А

15,0 кВт

NEMA 1 (IP20)